Hola a todos!
No se cuanta gente queda en este foro, pero de todas formas hago la consulta...
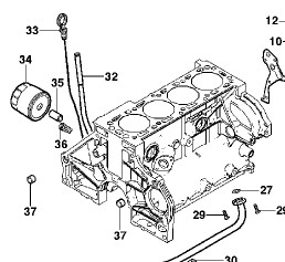
Mi prisma LTZ 2015 ya tiene mas de 160000km y noté que el tubo donde va la varilla que mide el aceite está suelto...
o sea que tiro de la varilla para medir el aceite y sale con tubo y todo!
En uno de los adjuntos aparece como numero 32
Hace 6 mese conseguí un pegamento epoxi que soportaba 150°C y lo pegué, pero se ve que por las vibraciones se volvió a aflojar.
El mecánico donde lo llevo siempre está muy ocupado y no le dio importancia.
Acepto sugerencias, si cambiarlo o deformarlo para que entre mas ajustado...
Gracias!
Tubo Varilla aceite suelto
- acebalgg
- Mensajes: 15
- Registrado: 15 Feb 2018, 12:27
- Auto: Prisma LTZ
- Ubicación: San Martin, Buenos Aires, Argentiina
- Agradecido : 76 veces
- Agradecimiento recibido: 3 veces
Tubo Varilla aceite suelto
- Adjuntos
-
- varilla 32.jpg (22.16 KiB) Visto 754 veces
-
- captura aceite.jpg (22.5 KiB) Visto 754 veces
- javier_tejedor
- Moderador

- Mensajes: 2196
- Registrado: 13 Dic 2018, 01:42
- Auto: Prisma LTZ AT Línea 2017
- Agradecido : 66 veces
- Agradecimiento recibido: 267 veces
Re: Tubo Varilla aceite suelto
tendrias que preguntar en alguna rectificadora, seguramente te van a poder orientar mejor!