Actualizar prisma LT a LTZ
- javier_tejedor
- Moderador

- Mensajes: 2188
- Registrado: 13 Dic 2018, 01:42
- Auto: Prisma LTZ AT Línea 2017
- Agradecido : 66 veces
- Agradecimiento recibido: 267 veces
- antoniosilva
- Arrancando

- Mensajes: 24
- Registrado: 02 Oct 2022, 11:53
- Auto: Prisma LT
- Agradecido : 1 vez
- Agradecimiento recibido: 7 veces
-
antonniosilva
- Mensajes: 2
- Registrado: 02 Oct 2022, 11:56
- Auto: Prisma LT
- Agradecido : 4 veces
Re: Actualizar prisma LT a LTZ
[quote="antoniosilva"]Pessoal eu Também estou transformando meu lt em ltz, https://www.youtube.com/watch?v=oeA9if9wT2U
- javier_tejedor
- Moderador

- Mensajes: 2188
- Registrado: 13 Dic 2018, 01:42
- Auto: Prisma LTZ AT Línea 2017
- Agradecido : 66 veces
- Agradecimiento recibido: 267 veces
Re: Actualizar prisma LT a LTZ
hola genio! pudiste hacer semejante trabajo?
Estuve leyendo que lo de la velocidad crucero es complicado, al menos en el onix.
>Espero tu infoo! gran laburo hiciste.
Gracias por compartir! Aca yo soy nuevo, y me estoy leyendo tooooodo.
Saludos
Estuve leyendo que lo de la velocidad crucero es complicado, al menos en el onix.
>Espero tu infoo! gran laburo hiciste.
Gracias por compartir! Aca yo soy nuevo, y me estoy leyendo tooooodo.
Saludos
- antoniosilva
- Arrancando

- Mensajes: 24
- Registrado: 02 Oct 2022, 11:53
- Auto: Prisma LT
- Agradecido : 1 vez
- Agradecimiento recibido: 7 veces
Re: Actualizar prisma LT a LTZ
De la velocidad crucero. Indicarle al auto que mantenga constante la velocidad sin pisar el acelerador.
antoniosilva escribió:¿Estás hablando de la computadora de a bordo? o piloto automático?
- charly79
- Muy avanzado

- Mensajes: 135
- Registrado: 29 Nov 2019, 10:31
- Auto: Prisma LT
- Ubicación: Caba
- Agradecimiento recibido: 39 veces
- Contactar:
Re: Actualizar prisma LT a LTZ
Buenas estoy armando de a poco todo y apenas lo tenga voy a subir como hacer las modificaciones para poder tener el tablero del ltz en el lt, y como puse en otro de los post ahora estoy con el tema de los comandos del volante sólo me falta modificar la bcm y ver que pasa, estoy buscando una de algún ltz que tengan los comandos para podes clonarla con la mía y ver si de esa forma tener funcionando todo.
- charly79
- Muy avanzado

- Mensajes: 135
- Registrado: 29 Nov 2019, 10:31
- Auto: Prisma LT
- Ubicación: Caba
- Agradecimiento recibido: 39 veces
- Contactar:
Re: Actualizar prisma LT a LTZ
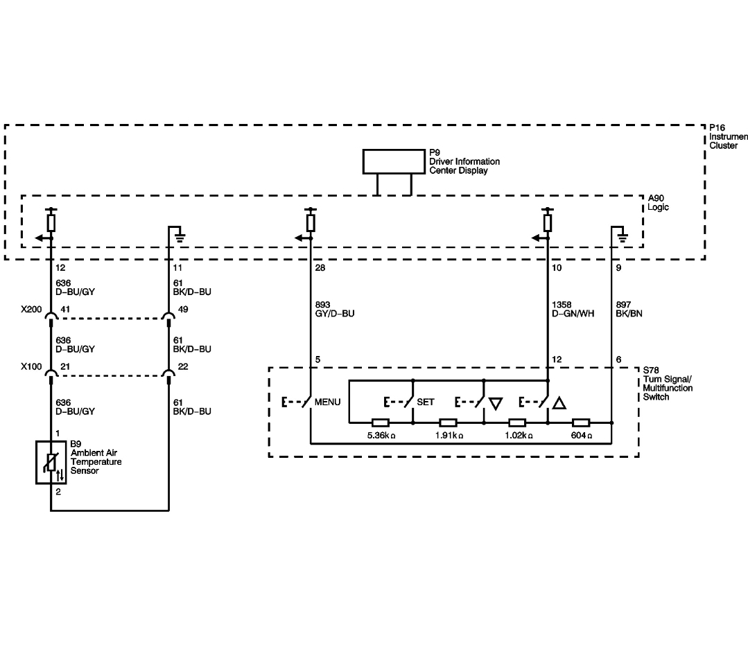
Hola a todos, bueno voy a explicar un poco como es el cambio del tablero por el de un LTZ, PRIMERO hay que sacar las cachas del volante quitado 3 tornillos 2 se ven girando el volante y uno esta por debajo, SEGUNDO se retira la carcasa que cubre el tablero, la misma esta puesta a presión, ahí te queda a la vista el tablero que esta sujeto con 4 tornillos torx de 15 si mal no recuerdo, TERCERO desconectas la palanca de giros y la quitas va puesta con una traba ya que hay que reemplazarla por una que tenga la función de menú para la computadora de abordo, ya con la ficha(S78) de la palanca de giro a la mano y la del tablero(P16) también accesible hay que pasar 3 cables según el diagrama.
De 28 a 5
De 10 a 12
De 9 a 6
Para saber la posición adjunte el diagrama de las fichas.
Una vez echó esto ahora viene la parte más difícil que es cambiar el número de vin en el tablero nuevo del LTZ y el código de emparejamiento que trae que es el código de bloqueo de motor, si no haces esta parte no vas a tener indicación del kilometraje del auto, ni total ni parcial sólo tendrás a la vista 3 guiones.
De 28 a 5
De 10 a 12
De 9 a 6
Para saber la posición adjunte el diagrama de las fichas.
Una vez echó esto ahora viene la parte más difícil que es cambiar el número de vin en el tablero nuevo del LTZ y el código de emparejamiento que trae que es el código de bloqueo de motor, si no haces esta parte no vas a tener indicación del kilometraje del auto, ni total ni parcial sólo tendrás a la vista 3 guiones.
- charly79
- Muy avanzado

- Mensajes: 135
- Registrado: 29 Nov 2019, 10:31
- Auto: Prisma LT
- Ubicación: Caba
- Agradecimiento recibido: 39 veces
- Contactar:
Re: Actualizar prisma LT a LTZ
Para poder reemplazar el número de vin y el código de emparejamiento en el tablero tienes que contar con un lector de memorias Eeprom cualquiera que lea memorias 24cxx para el caso del tablero del prisma tiene una 24c16, yo use un ch341a se compra en mercado libre.
Una vez que lo tengas instalado y funcionando en la pc sólo queda desarmar el tablero para tener acceso a la Eeprom conectar la pinza que trae el programador y leer la memoria.
Esta foto la puse para que vean la pinza porque se me paso tomar una foto de la placa del tablero, esta placa es la del my link que también sirve para cambiarle el número de vin si se les rompió y tienen que reemplazarlo.
Una vez que puedan leer los datos de la memoria van a tener estos datos. En la primer fila tienen el número de vin del auto y en la fila 0000080 donde aparece el número 2211 en este caso es el código de emparejamiento que si tienen la tarjeta que trae el auto de fábrica con el código de llave ahí también tienen el código de ustedes. Reemplazando estas cosas ya tendrían solucionado el tema del kilometraje.
Una vez que puedan leer los datos de la memoria van a tener estos datos. En la primer fila tienen el número de vin del auto y en la fila 0000080 donde aparece el número 2211 en este caso es el código de emparejamiento que si tienen la tarjeta que trae el auto de fábrica con el código de llave ahí también tienen el código de ustedes. Reemplazando estas cosas ya tendrían solucionado el tema del kilometraje.